八、举行入党宣誓
发布日期:2018-08-23
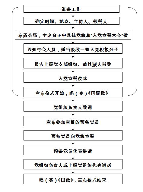
(一)举行入党宣誓流程图

(二)举行入党宣誓解析
预备党员必须面对党旗进行宣誓。举行入党宣誓仪式的时间,应尽可能在上级党组织批准预备党员后及时举行(一般由基层党委或党支部组织进行)。有些党支部为了使入党宣誓仪式更有纪念意义,采取在党的生日集中举行入党宣誓仪式的办法,也是可以的。
(一)举行入党宣誓流程图

(二)举行入党宣誓解析
预备党员必须面对党旗进行宣誓。举行入党宣誓仪式的时间,应尽可能在上级党组织批准预备党员后及时举行(一般由基层党委或党支部组织进行)。有些党支部为了使入党宣誓仪式更有纪念意义,采取在党的生日集中举行入党宣誓仪式的办法,也是可以的。